近日,江南大學生物工程學院、四川大學輕工科學與工程學院許正宏教授團隊與瀘州老窖國家固態釀造工程技術研究中心沈才洪主任團隊在濃香型白酒泥窖釀造機理解析上取得又一重要進展。雙方聯合在國際食品研究領域Q1 Top期刊《Food Bioscience》上發表了題為“Comparative genomics of Clostridium tyrobutyricum reveals signatures of environment-specific adaptation and metabolic potentials(基于比較基因組學研究酪丁酸梭菌的環境適應性和代謝潛能)”的研究論文,重點剖析了瀘州老窖窖泥中重要的功能微生物酪丁酸梭菌的生境適應性和產香特征,進一步解讀了瀘型酒“泥窖生香”獨特工藝的科學內涵。

濃香型白酒以泥窖為發酵容器,采用小麥制成的中高溫大曲為糖化發酵劑,高粱為主要原料,經多菌種混合固態發酵釀制而成。泥窖池為濃香型白酒的釀造創造了獨特的微生態環境。梭菌屬(Clostridium)微生物是濃香型白酒風味物質形成的重要菌群之一,普遍存在于窖泥中。其中,酪丁酸梭菌(C. tyrobutyricum)是一種很有應用前景的微生物宿主,常用于厭氧生產丁酸等脂肪酸。在前期研究窖泥功能微生物的工作中,團隊從瀘州老窖窖泥中分離獲得多株酪丁酸梭菌,并發現其普遍具有積累濃香型白酒關鍵呈香呈味脂肪酸的能力,且在老窖泥中豐度更高。然而,酪丁酸梭菌是如何適應釀酒環境并發揮重要產香功能的尚有待研究。
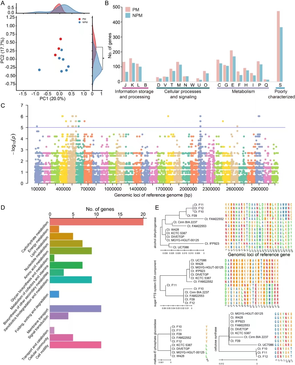
針對上述問題,本研究對13株來自于窖泥和其他生境的C. tyrobutyricum菌株進行了基因組比較分析,探討了白酒窖泥環境(FE)中分離的菌株的適應性和代謝潛力。結果表明,窖泥來源菌株的遺傳多樣性高于非發酵環境(NFE)分離的菌株,且糖苷水解酶和碳水化合物酯酶基因顯著富集,有利于其對碳水化合物(包括淀粉、纖維素等)的利用,適應釀酒環境。許多與環境適應相關的基因,如能量生產和轉換、磷酸轉移酶系統等,在窖泥來源菌株中顯著富集,這有利于它們在相應的棲息地中生存。發酵實驗表明,從白酒窖泥中分離出的菌株能夠分解碳水化合物并產生有機酸和其他風味物質。本研究加深了對酪丁酸梭菌環境適應性和代謝潛能的認識,為其進一步研究和應用開發提供了理論基礎。
近年來,許正宏教授團隊和沈才洪正高工團隊在瀘州老窖國家固態釀造工程技術研究中心的大力支持下,針對濃香型白酒釀造機制開展了系列研究工作,主要成果包括:(1)解析了“泥窖生香”工藝的微生物代謝機制;(2)明晰了長期釀酒生產影響下窖泥菌群的演化模式及老熟驅動力;(3)分析了酒醅與窖泥中的產酸菌群的多樣性與代謝途徑;(4)揭示了窖泥中梭菌的環境適應性和代謝特征的遺傳基礎;(5)獲得了系列窖泥新物種和關鍵功能微生物,解析了其釀造性能與互作機制。近幾年先后在《Applied and Environmental Microbiology》、《mSystems》、《Food Chemistry》、《Food Microbiology》、《Food Research International》等國際知名期刊發表論文20余篇,在《微生物學報》、《生物工程學報》、《微生物學通報》等國內重要期刊發表論文近30篇,不斷加深了對泥窖釀酒科學機理的認識。在此基礎上,開展了人工菌群設計以及泥窖微生態系統功能調控的科技創新,為深刻闡述“泥窖生香、老窖出好酒”以及“新窖老熟”等奠定了堅實的理論和實踐基礎。
圖文賞析:

圖1 酪丁酸梭菌泛基因組學分析

圖2 酪丁酸梭菌基因組功能分析

圖3 酪丁酸梭菌的碳水化合物活性酶譜分析

圖4 不同生境酪丁酸梭菌基因型差異及GWAS分析

圖5 窖泥來源酪丁酸梭菌發酵實驗結果
論文鏈接:https://doi. org/10.1016/j.fbio.2024.104691.

